Номер 899 - ГДЗ Алгебра 8 класс. Мерзляк, Полонский. Учебник. Страница 224

Вернуться к содержанию учебника

Упражнения для повторения курса алгебры 8 класса. Страница 224

896 897 898 899 900 901 902

Вопрос

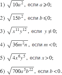
Вынесите множитель из-под знака корня:

Подсказка

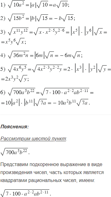
Ответ


Вернуться к содержанию учебника