Номер 608 - ГДЗ Алгебра 8 класс. Мерзляк, Полонский. Учебник. Страница 149

Вернуться к содержанию учебника

Упражнения §18. Страница 149

605 606 607 608 609 610 611

Вопрос

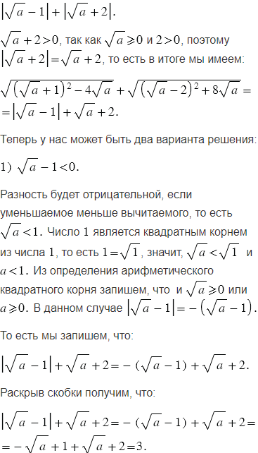
Упростите выражение

Подсказка

Ответ


Вернуться к содержанию учебника