Номер 219 - ГДЗ Алгебра 8 класс. Мерзляк, Полонский. Учебник. Страница 58

Вернуться к содержанию учебника

Упражнения § 7. Страница 58

216 217 218 219 220 221 222

Вопрос

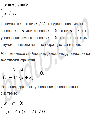
Для каждого значения решите уравнение:

Подсказка

Вспомните:

  1. Что значит решить уравнение.
  2. Какие уравнения называют рациональными.
  3. Какую дробь называют рациональной, допустимые значения переменной.
  4. Свойства умножения.
  5. Деление и дроби.

Ответ


Вернуться к содержанию учебника