Номер 197 - ГДЗ Алгебра 8 класс. Мерзляк, Полонский. Учебник. Страница 47

Вернуться к содержанию учебника

Упражнения § 6. Страница 47

194 195 196 197 198 199 200

Вопрос

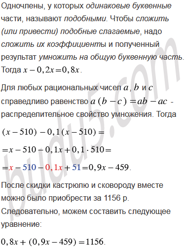
Кастрюля стоила на 510 р. меньше, чем сковорода. Во время распродажи кастрюля подешевела на 10%, а сковорода - на 20%, после чего кастрюлю и сковороду вместе можно было приобрести за 1156 р. Какова первоначальная цена кастрюли и какова - сковороды?

Подсказка

Ответ


Вернуться к содержанию учебника