Номер 1138 - ГДЗ Алгебра 7 класс. Мерзляк, Полонский. Учебник. Страница 222

Вернуться к содержанию учебника

Страница 222

1135 1136 1137 1138 1139 1140 1141

Вопрос

Докажите, что квадрат натурального числа имеет нечётное количество деталей.

Подсказка

Вспомните:

  1. Что такое квадрат числа.
  2. Делители числа.

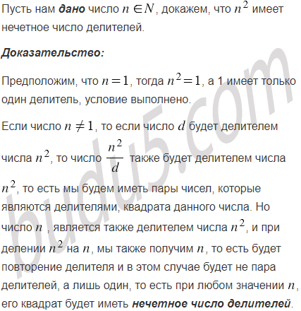
Ответ


Вернуться к содержанию учебника