Номер 1136 - ГДЗ Алгебра 7 класс. Мерзляк, Полонский. Учебник. Страница 222

Вернуться к содержанию учебника

Страница 222

1133 1134 1135 1136 1137 1138 1139

Вопрос

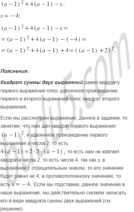
Найдите такие значения , при которых выражение можно представить в виде квадрата суммы.

Подсказка

Вспомните чему равен квадрат суммы двух выражений.

Ответ


Вернуться к содержанию учебника