Номер 1130 - ГДЗ Алгебра 7 класс. Мерзляк, Полонский. Учебник. Страница 222

Вернуться к содержанию учебника

Страница 222

1127 1128 1129 1130 1131 1132 1133

Вопрос

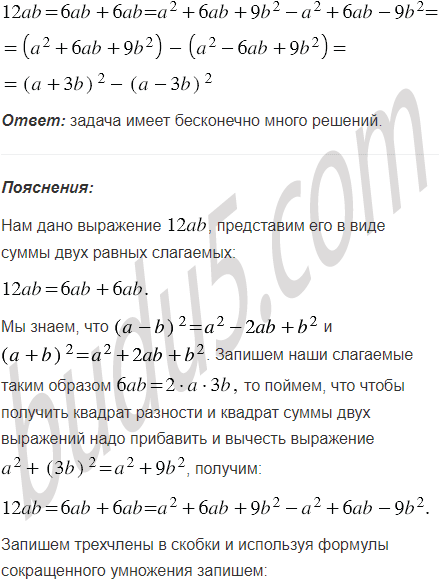
Представьте выражение 12 в виде разности квадратов двух многочленов. Сколько решений имеет задача?

Подсказка

Ответ


Вернуться к содержанию учебника