Номер 653 - ГДЗ Алгебра 7 класс. Мерзляк, Полонский. Учебник. Страница 113

Вернуться к содержанию учебника

Страница 113

650 651 652 653 654 655 656

Вопрос

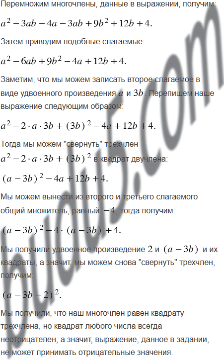
Докажите, что выражение принимает неотрицательные значения при любых значениях переменных.

Подсказка

Ответ


Вернуться к содержанию учебника