Номер 600 - ГДЗ Алгебра 7 класс. Мерзляк, Полонский. Учебник. Страница 107

Вернуться к содержанию учебника

Страница 107

597 598 599 600 601 602 603

Вопрос

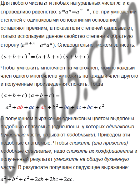
Выведите формулу квадрата трехчлена:

Пользуясь этой формулой, преобразуйте в многочлен выражение:

Подсказка

Вспомните:

  1. Что называют многочленом (трехчленом).
  2. Умножение многочлена на многочлен.
  3. Свойства действий с рациональными числами.
  4. Степень с натуральным показателем.
  5. Свойства степени с натуральным показателем.
  6. Подобные одночлены.
  7. Приведение подобных слагаемых.
  8. Правила сложения рациональных чисел.
  9. Правила вычитания рациональных чисел.
  10. Правила умножения рациональных чисел.
  11. Модуль числа.

Ответ


Вернуться к содержанию учебника