Номер 592 - ГДЗ Алгебра 7 класс. Мерзляк, Полонский. Учебник. Страница 106

Вернуться к содержанию учебника

Страница 106

589 590 591 592 593 594 595

Вопрос

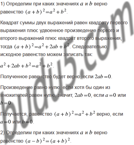
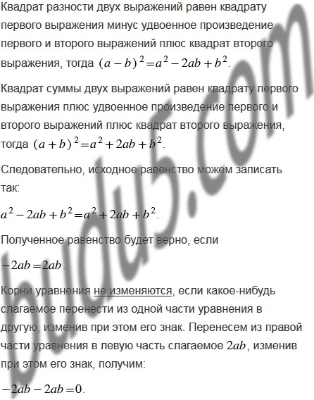
При каких значениях и верно равенство:

Подсказка

Ответ


Вернуться к содержанию учебника