Номер 1 - ГДЗ Алгебра 8 класс. Мерзляк, Полонский. Учебник. Страница 126

Вернуться к содержанию учебника

Упражнения §15. Страница 126

493 494 495 1 2 1 2

Вопрос

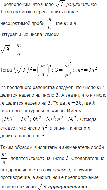
Докажите, что число - иррациональное.

Подсказка

Ответ


Вернуться к содержанию учебника