Номер 124 - ГДЗ Алгебра 8 класс. Мерзляк, Полонский. Учебник. Страница 30

Вернуться к содержанию учебника

Упражнения § 4. Страница 30

121 122 123 124 125 126 127

Вопрос

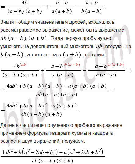
Упростите выражение:

Подсказка

Ответ


Вернуться к содержанию учебника