Номер 1096 - ГДЗ Алгебра 7 класс. Мерзляк, Полонский. Учебник. Страница 218

Вернуться к содержанию учебника

Страница 218

1093 1094 1095 1096 1097 1098 1099

Вопрос

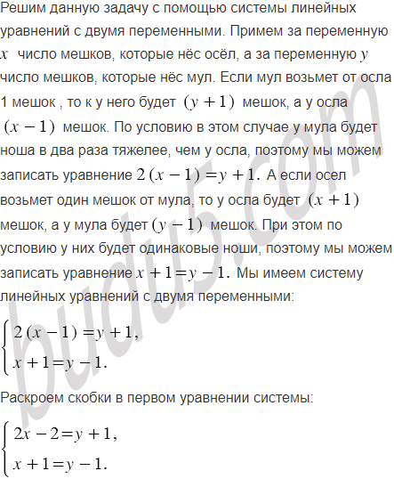
(Задача из греческого фольклора.) Осёл и мул идут рядом с грузом на спине. Осёл жалуется на непосильную ношу,  а мул отвечает: "Чего ты жалуешься? Ведь если я возьму один твой мешок, то моя ноша станет в два раза тяжелее твоей. А если ты возьмешь один мой мешок, то твоя поклажа сравнится с моей", Скажите же, мудрые математики, сколько мешков нёс осёл и сколько нёс мул?

Подсказка

Ответ


Вернуться к содержанию учебника