Номер 725 - ГДЗ Алгебра 7 класс. Мерзляк, Полонский. Учебник. Страница 125

Вернуться к содержанию учебника

Страница 125

722 723 724 725 726 727 728

Вопрос

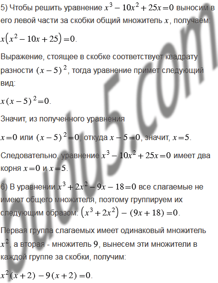
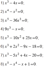
Решите уравнение:

Подсказка

Ответ


Вернуться к содержанию учебника