Номер 665 - ГДЗ Алгебра 7 класс. Мерзляк, Полонский. Учебник. Страница 114

Вернуться к содержанию учебника

Страница 114

662 663 664 665 666 667 668

Вопрос

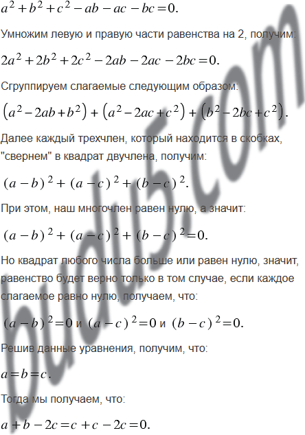
Числа , и  таковы, что Чему равно значение выражения  ?

Подсказка

Ответ


Вернуться к содержанию учебника