Номер 406 - ГДЗ Алгебра 7 класс. Мерзляк, Полонский. Учебник. Страница 77

Вернуться к содержанию учебника

Страница 77

403 404 405 406 407 408 409

Вопрос

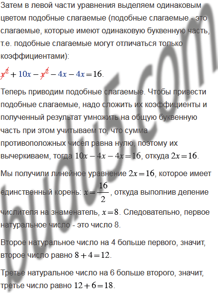
Задумали три натуральных числа. Второе число на 4 больше первого, а третье - на 6 больше второго. Найдите эти числа, если отношение первого числа ко второму равно отношению второго числа к третьему.

Подсказка

Вспомните:

  1. Что называют отношением.
  2. Что называют пропорцией, основное свойство пропорции.
  3. Решение задач с помощью уравнений.
  4. Линейные уравнения.
  5. Деление и дроби.
  6. Что значит решить уравнение.
  7. Свойства уравнений.
  8. Что называют многочленом.
  9. Как умножить многочлен на многочлен.
  10. Как умножить одночлен на одночлен.
  11. Как умножить одночлен на многочлен.
  12. Подобные слагаемые, приведение подобных слагаемых.
  13. Правила сложения рациональных чисел.
  14. Правила вычитания рациональных чисел.
  15. Модуль числа.
  16. Противоположные числа.
  17. Степень с натуральным показателем.
  18. Свойства степени с натуральным показателем.

Ответ


Вернуться к содержанию учебника